Product Summary
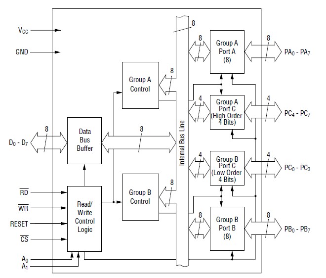
The M82C55A-2 is a programmable universal I/O interface device which operates as high speed and on low power consumption due to 3m silicon gate CMOS technology. It is the best fit as an I/O port in a system which employs the 8-bit parallel processing MSM80C85AH CPU. The M82C55A-2 has 24-bit I/O pins equivalent to three 8-bit I/O ports and all inputs/outputs are TTL interface compatible.
Parametrics
M82C55A-2 absolute maximum ratings: (1)Supply Voltage VCC: -0.5 to +7 V; (2)Input Voltage VIN: -0.5 to VCC +0.5 V; (3)Output Voltage VOUT: -0.5 to VCC +0.5 V; (4)Storage Temperature TSTG: -55 to +150 ℃; (5)Power Dissipation PD: 1W.
Features
M82C55A-2 features: (1)High speed and low power consumption due to 3m silicon gate CMOS technology; (2)3 V to 6 V single power supply; (3)Full static operation; (4)Programmable 24-bit I/O ports; (5)Bidirectional bus operation (Port A); (6)Bit set/reset function (Port C); (7)TTL compatible; (8)Compatible with 8255A-5; (9)40-pin Plastic DIP (DIP40-P-600-2.54): (Product name: MSM82C55A-2RS); (10)44-pin Plastic QFJ (QFJ44-P-S650-1.27): (Product name: MSM82C55A-2VJS); (11)44-pin Plastic QFP (QFP44-P-910-0.80-2K): (Product name: MSM82C55A-2GS-2K).
Diagrams

![]() |
![]() M82C288 |
![]() Other |
![]() |
![]() Data Sheet |
![]() Negotiable |
|
||||
![]() |
![]() M82C53-2 |
![]() Other |
![]() |
![]() Data Sheet |
![]() Negotiable |
|
||||
(China (Mainland))








